Jump to content
- Werbung nur für Gäste -

Recommended Posts

Geschrieben

Trophäen-Leitfaden - Front Mission Evolved™

1x platin3.png 6x gold3.png 8x silber3.png 13x bronze3.png = 28 | Gesamtpunkte: 1155

Allgemeine Infos:

  • Um was es bei diesem Spiel geht erfahrt ihr hier.
  • Wie immer gilt, seid gewarnt vor SPOILERN.
  • Spiel und Trophies sind selbst als Import mit deutschen Text versehen, aber nur englische Sprache.
  • Verpassbare Trophies gibt es nicht
  • Für die Story reicht lediglich ein Durchgang auf schwer, um alle storybezogenen Trophies zu bekommen. Der Schwierigkeitsgrad schwer ist nicht sonderlich viel härter und sollte für Leute, die ein bisschen Kenntnis in Shooter haben oder Armored Core kennen, kein Problem darstellen.
  • Empfehlenswert ist allerdings einen Durchgang auf Normal für den Genuss und dann einen Durchgang auf Schwer, da ihr dann bereits die hochwertigen Mech-Teile freigeschaltet habt und den dann mit einem Guide, da es viele sammelbare Elemente gibt.
  • Dem Online-Modus ist sehr anfängerunfreundlich ist, da das Balancing im Onlinemodus kaum vorhanden ist. So bekommt ihr als Level 1 Einsteiger lauter Level 70 Gegner vor die Nase gesetzt, die alle Teile bereits freigeschaltet haben, deren Panzerung ihr nicht mal durchdringen würdet, wenn sie still stehen bleiben würden.
  • Bei Neukauf des Spiels ist ein Code beigelegt für ein Gratis DLC ,welches 2 exklusive Wanzersetteile erhält. Sie haben den Vorteil, dass sie sowohl im RL als auch Ingame gratis sind und sind besser als die anfangs verfügbaren Wanzerteile. Jedoch werden sie bereits ab dem 1/3 des Spiels nutzlos, da sie durch bessere Teile ersetzt werden. Da sie online ebenfalls nicht gegen bereits vorhandene Teile mithalten können, erleichtern sie also nur kurzfristig den Spieleinstieg, also nichts, was ihr bedauern müsstet. Desweiteren wurden weitere DLCs released, je ein Wanzerpacket gratis und je ein Waffenpacket gratis und je ein Waffenpacket (3 euro) und ein weiteres Wanzerpacket (4 euro). Keines davon bringt zusätzliche Trophies. Die neuen Teile bringen sowohl Vor- als Nachteile wie z.B. die Bazooka, welche stärker ist, aber eine sehr geringe Munitionskapazität hat.
  • Wer Rang 70 erreicht hat, den erwartet eine Besonderheit und zwar die Dienstzeit! Diese Option setzt einem den Rang und die freigeschalteten Teile zurück, im Gegenzug jedoch erhält man ein exklusives legendäres Motiv! Und das Beste ist, das ganze kann man 11 mal wiederholen!

bronze_header.png

01.PNG Verstärkter Krieger

Verleihe eine Mark III-Kampffähigkeit in der Einzelspieler-Kampagne.

[Offline-Trophäe]

Kampffähigkeiten können wie Waffen und Teile an eurem Wanzer ausgerüstet werden. Eine Mark III-Fähigkeit verbraucht dabei 3 Waffenslots, was übrigens auch das Maximum ist. Ihr braucht hierzu eine hochwertige Waffe, die auch 3 Slots hat und eben eine entsprechende Fertigkeit die 3 Slots verbraucht. (z.B. EMP-Schuss III). Beides solltet ihr durch normales Spielen im Laufe der Zeit freischalten können, ohne etwas besonderes zu achten. Es reicht lediglich, die Fertigkeit einmal kurz bei der Individualisierung auszurüsten und die Trophy ist eure, danach könnt ihr wieder ausrüsten was ihr wollt.

02.PNG Antarktis

Gewinne „Versprechen“.

[Offline-Trophäe]

Storybezogene Trophy. Schaltet sich nach der gleichnamigen Mission "Versprechen" frei, welche die zweite Mission von Akt 3 ist. Es erwartet euch ein kleiner Sideshooterabschnitt, anschliessend die Verteidigung einer Stellung und zum Schluss müsst ihr euren Weg, wie gehabt, durch eine Menge feindlicher Wanzer freischiessen.

03.PNG In aller Welt

Gewinne ein Mehrspieler-Spiel in jedem Level.

[Online-Trophäe]

Entsprechend müsst ihr ein Spiel in einem beliebigen Modus auf jeder der 5 Karte gewinnen und zwar:

  1. Antarktis
  2. Fort Monus
  3. Constantine
  4. Vritra
  5. Manhattan

04.PNG Vielseitigkeit gewinnt!

Gewinne ein Mehrspieler-Spiel in allen 4 Kategorien.

[Online-Trophäe]

Entsprechend der Trophybeschreibung müsst ihr je ein Spiel gewinnen im Modus:

  1. Deathmatch
  2. Team-Deathmatch
  3. Vorherrschaft
  4. Überlegenheit

05.PNG Fort Monus

Gewinne „Fort Monus“.

[Offline-Trophäe]

Storybezogene Trophy. Schaltet sich nach der gleichnamigen Mission "Forschungseinrichtung auf Long Island" frei, welche die erste Mission von Akt 2 ist.

Die Mission beginnt mit einem Sideshooterabschnitt, bei der ihr auch die Trophy Unendlich plus eins gewinnen könnt. Danach müsst ihr euch gegen grössere Wanzergruppen behaupten bis ihr am Ende wieder auf einen Doppelendgegner stosst. Schaltet zuerst den seitlichen Schützen aus und kümmert euch danach um den anderen Endgegner

06.PNG Zähe Konkurrenz

Spiele 10 Mehrspieler-Spiele.

[Online-Trophäe]

Wie die Trophybeschreibung es sagt, einfach 10 Multiplayerspiele beenden. Sie müssen dabei nicht unbedingt gewonnen werden.

07.PNG Unendlich plus eins

Halte die Landezone frei, indem du aus einem Kampfhubschrauber bei Fort Monus feuerst.

[Offline-Trophäe]

In der Mission von Fort Monus müsst ihr zu Beginn während des Sideshooter-Abschnittes alle Gegner im Fort vernichten, bevor der Heli automatisch zur Landung ansetzt. In der Praxis erweis sich das sogar auf Schwer als sehr einfach.

08.PNG Sieht gut aus

Finde 15 versteckte Embleme.

[Offline-Trophäe]

Eine kleine Zwischenbelohnung bei 15 gesammelten Emblemen. Entsprechende Guides mit den Fundorten findet ihr bei der Trophy Toller Schuss.

09.PNG Percival

Gewinne „Apollo's Chariot“.

[Offline-Trophäe]

Storybezogene Trophy. Schaltet sich nach der gleichnamigen Mission "Apollo's Chariot" frei, welches die dritte Mission von Akt 1 ist. Ein Level mit vielen Standardgegner, an dessen Ende ihr flüchten müsst, wählt also vorzugsweise einen Wanzer mit guten Skateeigenschaften und als Rucksack-Teil die Beweglichkeit.

10.PNG Edelweiß-Blüten

Gewinne gegen einen Spieler, der die Edelweiß-Blüten hat, im Mehrspieler-Modus.

[Online-Trophäe]

Eine sogenannte Virustrophy. Vernichtet einfach einen Gegner, der diese Trophy bereits bekommen hat und die Trophy ist eure. Mittlerweile ist sie weit verbreitet und sollte kein Problem darstellen.

11.PNG Der Canyon

Gewinne „Ruf des Chariot“.

[Offline-Trophäe]

Storybezogene Trophy. Schaltet sich nach der gleichnamigen Mission "Ruf des Chariot" frei, welches die dritte Mission von Akt 2 ist. In dem Level werden viele Hinterhalte stattfinden und eine Vielzahl feindlicher Scharfschützen wird das weiterkommen erschweren. Als Beine sind in dieser Mission Schwebetriebwerke erforderlich, welche das Rucksackteil der Beweglichkeit überflüssig machen. Am Ende wartet eine doppelter Endgegner, dem ihr mit E.D.G.E recht schnell beikommt.

12.PNG Die Show

Gewinne „Forschungseinrichtung auf Long Island“.

[Offline-Trophäe]

Storybezogene Trophy. Schaltet sich nach der gleichnamigen Mission "Forschungseinrichtung auf Long Island" frei, welches die erste Mission von Akt 1 ist. Das Tutorial ist sehr einfach, folgt den Anweisungen und macht euch mit der Steuerung eures Mechs vertraut.

13.PNG Böser Schuss

Zerstöre alle Körperteile an einem Gegner in der Einzelspieler-Kampagne.

[Offline-Trophäe]

Entsprechend der Trophybeschreibung solltet ihr alle Teile eines gegnerischen Wanzers zerstören, bevor ihr den Hauptteil zerstört und das wären rechter Arm, linker Arm und die Beine. Solltet ihr Probleme damit haben greift auf ein Präzisionsgewehr zurück.

silber_header.png

14.PNG Babel

Gewinne „Turm zu Babel“.

[Offline-Trophäe]

Storybezogene Trophy. Schaltet sich nach der gleichnamigen Mission "Turm zu Babel" frei, welches die zweite Mission von Akt 5 ist. Es erwartet euch heftiger Widerstand mit gut verschanzten Wanzern und anschliessend ein Bereich, den ihr zu Fuss abschliessen müsst.

15.PNG Constantine

Gewinne „Verteidigung von Constantine“.

[Offline-Trophäe]

Storybezogene Trophy. Schaltet sich nach der gleichnamigen Mission "Verteidigung von Constantine" frei, welches die dritte Mission von Akt 4 ist. Quadbeine sind während dieser Mission obligatorisch. Diese Mission bietet viele feindliche Wanzer und einen Endgegner am Ende. Weicht seinen Nahangriffen mit viereck.png aus und ihr solltet keinerlei Probleme haben.

16.PNG Zerstörung

Gewinne „Chor der Zerstörung“.

[Offline-Trophäe]

Storybezogene Trophy. Schaltet sich nach der gleichnamigen Mission "Verteidigung von Constantine" frei, welches die erste Mission von Akt 4 ist. Diese Mission bietet einen sehr kurzen Wanzer-Abschnitt mit anschliessendem Doppel-Endgegner. Diese zeichnen sich durch hohe Feuerkraft aus, lasst euch also nicht auf ein Kräftemessen ein. Bei Bedarf solltet ihr auf die schnell respawnende Reperaturkits zurückgreifen, welche ihr in Gebäuderuinen per Sprung erreichen könnt.

17.PNG E.D.G.E.-Meister

Töte 50 Feinde im E.D.G.E.-Modus.

[Offline-Trophäe]

E.D.G.E. ist je nach Mission, storybedingt blockiert. Füllt sich aber die blaue Leiste neben eurem Wanzerstatus, könnt ihr E.D.G.E ab 25% mit dreieck.png aktivieren und habt eine Art Bullettime für Mechs. Um die Trophy ein wenig voran zu treiben, solltet ihr E.D.G.E regelmässig bei genug Gegner aktivieren anstatt bei Notfall darauf zurückzugreifen. Werdet ihr vernichtet, startet ihr immer mit einer leeren Leiste und nur Kills bei akitviertem E.D.G.E. werden für die Trophy gewertet (Lebensbalken des Gegners muss verschwunden sein).

18.PNG Mit gutem Beispiel voran

Erziele die meisten Punkte im Team Deathmatch.

[Online-Trophäe]

Fast unmöglich zu holen zu Beginn eurer Onlinekarriere, da ihr nicht gegen die bessere Ausrüstung eurer Gegner und Mitspieler ankommen könnt, die höher sind im Level als ihr. Wartet bis ihr mehr Waffen und Teile freigeschaltet habt. Gute Kombinationen sind Bazooka und Granatenwerfer auf Schulter für viel Schaden, oder Taktiken mit EMP, sobald die Teile verfügbar werden.

19.PNG Ohne Grenzen

Gewinne „Ohne Grenzen“.

[Offline-Trophäe]

Storybezogene Trophy. Schaltet sich nach der gleichnamigen Mission "Ohne Grenzen" frei, welche die fünfte und finale Mission von Akt 5 ist. Es erwartet euch ein recht grosser Metallhaufen, der glaubt, er müsste den Krieg der Menschen beenden mit dem Schwert des Damokles, indem er einen noch grösseren herbei ruft. Sobald ihr den Schock dieser brutalen Storywendung verdaut habt, macht euch mit einem agilen Wanzer bereit. In einer ersten Phase sollte ihr Ltd. Seawell ignorieren und nach der Schwachstelle des Schrotthaufens suchen, der gelegentlich ein grösseren Laserstrahl von dort feuert.

Danach wirds interessanter, und euer Ausweichgeschick ist gefordert. Es sind zwar Reperautkits im Level verteilt, diese repspawnen aber wesentlich langsamer als in den anderen Levels. Flüchtet also auf höhere Ebene, um schnell runterspringen zu können, wenn er z.B stampfen möchte. Nutzt E.D.G.E

bei 75% Stärke, um schnell 2 Schwachstellen auseinander zu nehmen. Mit genügend Feuerkraft sollte der Sieg dann schnell der eure sein.

20.PNG Teamplayer

Erhalte eine Gesamtpunktzahl von 10.000 in „Vorherrschaft“ oder „Überlegenheit“.

[Online-Trophäe]

Eine Sammeltrophäe, spielt einfach beide Multiplayermodi bis ihr diese Trophy bekommt, seid ihr auf der Siegerseite liegt das Max. bei einem Match bei 1000 Punkte. So dass ihr sie bereits nach 10 Matches haben könntet.

21.PNG Ultimativer Zephyr

Erwerbe alle 4 Zephyr-EX-Teile in der Einzelspieler-Kampagne.

[Offline-Trophäe]

Zephyr-EX-Teile sind verfügbar ab der Mission Vitra. Habt ihr insgesamt 41.500 Dollar eingesammelt, habt ihr genug Geld um euren Wanzer komplett mit Zephy-Ex-Teilen zu bestücken. Es reicht lediglich, die 4 Teile gleichzeitig einmal kurz bei der Individualisierung auszurüsten und die Trophy ist eure, danach könnt ihr wieder ausrüsten was ihr wollt.

gold_header.png

22.PNG Einfache Logistik

Verdiene insgesamt $75.000 in der Einzelspieler-Kampagne.

[Offline-Trophäe]

Einfache Logistik ist auch eine recht einfache Trophy. 75.000$ Cash erhaltet ihr in der Regel locker nach einem Durchgang. Geld gibt es prinzipiell für die Vernichtung der Gegner. Es kann auch aufgesammelt werdet, wobei die Beträge bei Neustart und Tod immer wieder respawnen. Ausserdem gibt es noch Geld für den Abschluss von Aufträgen, welche den allgemeinen Spielverlauf aufgreifen,

das heisst "töte so und soviel Wanzer", "vernichte so und soviele Panzer mit einer Nahkampf" usw. Welche sind einsehbar im Intelcenter.

23.PNG Toller Schuss

Zerstöre alle Sensoren im Spiel.

[Offline-Trophäe]

Hilfestellung gibts Seitens des Games keine, sie sind nicht durchgängig nummeriert, so dass man keine Nr. 2 vor der Nr. 1 findet, obwohl man diesen verpasst, um die Schlussfolgerung überhaupt ziehen zu können, dass man was verpasst hat. Sie sind ausserdem nicht auf Radar sichtbar und einmal zerstört, respawnen sie auch nicht mehr, so dass das sehr hohe Risiko besteht, dass man nicht mehr weiss, welchen Sensor man vernichtet hat und welcher nicht. In jeder grösseren Mission sind immer 20 Sensoren versteckt. Es gibt daneben in den zu Fuss-Abschnitten auch immer 7 Störsender, diese sind aber für Trophy unerheblich, genauso wie die Datenschlüssel. Jedoch bringen sie interessante Belohnungen u.a. Geld und neue Teile und Fähigkeiten.

Mission 1 Akt 1 Long Island Forschungseinrichtung

Keine hat sammelbaren Gegenstände.

Mission 2 Akt 1 Die Schlacht von New York

Videoguide:

Part 1: [url=https://www.youtube.com/watch?v=HrmdOuOmwPg]Youtube - Front Mission Evolved - Die Schlacht von New York - Toller Schuss 1/2[/url]

Part 1: [url=https://www.youtube.com/watch?v=b1k801r0vXc&feature=related]Youtube - Front Mission Evolved - Die Schlacht von New York - Toller Schuss 2/2[/url]

Maps/Karten:

Legende: Grün = Sensor / Blau = Embleme

map1-1-1.gif

map1-1-2.gif

Textguide:

  1. From the starting point, go around the corner to the left then jump up to the upper level at the end and turn right to see the sensor.
  2. EMBLEM 1 - Go straight ahead then right at the end of the road. Look on the left side for a white building with an arched window in the front. Just to the right of that should be a low platform you can jump on. Climb up on that and across the buildings to the right. You'll find it on the roof of the building at the end near some AC units.
  3. Drop to the street you were on you'll be right in front of the next sensor. On the other side of the street, it will be in an alcove to the right of the building with blue screens on it.
  4. Follow the street until it splits. The right fork will dead end almost immediately, with a sensor in the median.
  5. Follow the road till you turn right at a trapezoidal building. The road will end at a red building, where you will go to the right and follow the road around. Near the end of the road you'll find the sensor in an alcove on the right.
  6. Turn around and you'll see a ramp leading up to a parking garage with a sensor on the upper level.
  7. Drop off the garage roof to the road where the trapezoidal building is. Jump up on the small building where the turret was, and look to the roof across from you at your level, across from the LED board.
  8. Go down the road with the LED board, and there will be a small square at the end with a sensor near some sculpture.
  9. Go to the way-point where WIZ starts talking about the Memorial Arch. At the next street, you'll see rubble to the right with ammo next to a pillar. The sensor is on the other side of the pillar.
  10. Go the other way down the road, up the ramp and look in the park to the left. The sensor will be next to the building.
  11. Go to the way-point with the turrets and over the barricade. Immediately when the next area loads go down the road to the left to see a sensor next to a pillar at the end of the road.
  12. Go back to the starting point and face the direction you were originally travelling. From here if you go straight and jump to the building roof ahead of you, you'll find the sensor behind the first AC unit on the roof.
  13. EMBLEM 2 - Atop the Memorial Arch in the center of the roundabout.
  14. While still on the arch, look at the Blue line platform above you. You'll just see the sensor peeking over the platform just left of center.
  15. Go through the tunnel, and down the street to the left. On the corner will be a red brick building. Go down the street to the right, then left around the corner of the building to find a sensor near its doors.
  16. Go to the way-point and after the cinematic, go forwards then jump on the low white building to the left. Turn to the left and you'll see it directly across from you on the edge of the blue building that you just passed.
  17. Go back to the road that leads to the bridge, and turn right on the road before it. Straight ahead at the end of this road will be a sensor.
  18. EMBLEM 3 - From where #15 was, jump and hover around the edge of the road to the left to reach a balcony on the building behind it. You will have just enough hover power to reach it.
  19. Jump to the road below and follow the road away from the bridge. Go around the building to the right and follow the road to the end. The sensor is on the left side in a small park.
  20. Go back to the road by the docks, and go left. Go past the ramp and continue down the road to the end to find the sensor near a truck.
  21. From this position you'll also see another sensor straight ahead on the edge of a wharf across the water.
  22. Turn around and go back, turning left onto the docks. You'll see two large tanks next to a warehouse, with a ramp leading up right next to them. Carefully manoeuvre between them and shoot the sensor under the ramp.
  23. Go into the warehouse next to the tanks to find the sensor on top of a container to the left.

Mission 3 Akt 1 Apollo's Chariot

Videoguide:

Part 1: [url=https://www.youtube.com/watch?v=wcx6AcnrEdA&feature=related]Youtube - Front Mission Evolved - Apollo's Chariot - Toller Schuss 1/2[/url]

Part 2: [url=https://www.youtube.com/watch?v=oU_Z2qVOMcY&feature=related]Youtube - Front Mission Evolved - Apollo's Chariot - Toller Schuss 2/2[/url]

Maps/Karten:

acarea1-2.png

acarea3-4.png

Textguide:

  1. From the start follow the road to the right. On the right side of the street near the end you'll see the sensor behind a news-stand.
  2. EMBLEM 1 - Across from the news-stand, jump up to the low roof, go straight ahead and jump up again. Go around the edge of the building to the left and you'll see the emblem in a hidden alcove.
  3. Continue around the building and drop to the street below. Straight ahead of you will be the sensor in the middle of the park.
  4. Turn around and look at the building behind you with the billboard for the Blue Line. Move left of that sign till you're standing facing the corner of the building. Look up over the edge of that corner and you'll see the top of the sensor sitting on an upper level.
  5. Continue down the road towards the burning rubble to find a sensor near the doors of 430 Delaware Road.
  6. Go to the point where you have to jump on the building to pass the flaming debris. Just before you reach the highest platform look to your right. The sensor will be on the building across from you next to the flaming debris.
  7. Drop down and follow the road. On the left side of the road is a sensor next to the building by some benches.
  8. To the left is another missile launcher with a square building behind it. The sensor will be on the right corner of the roof.
  9. On the right side of the road is a missile launcher with the sensor right behind it.
  10. Just past that on the road you'll see a fire hall on the right. The sensor is on the roof in front of a billboard that says "Got Cubes?".
  11. EMBLEM 2 - Right at the end of this road on top of a low platform on the right. It's right next to a billboard with a red car on it.
  12. Follow the way-point into a warehouse and find a sensor near the left wall.
  13. After the cinematic, you'll see a sensor on the roof of the low building ahead of you to the left.
  14. Go around the building to the left, into a small dead end near a sign that says "Franc Bank Federal". Turn around and look up at the roof of the building. You'll barely see the top of the sensor. You'll either have to back up for a better angle or hover while shooting to get this one.
  15. Back at the starting position, look across the street to an alley where you can see an ammo and armor pick-up, Go in, and turn right to see the sensor.
  16. Still in the alley, look up towards the sun and move all the way to the left wall. You might have to manoeuvre around near the entrance to see it, but there's a sensor on the corner of the angled roof in the distance. You can barely see it against the right edge of the sun.
  17. Just to the left of the stairs up to the next way-point will be a sensor in the shadow of a pillar.
  18. Go up the stairs and drop down, following the building to the right. The sensor will be near the building by some tables and chairs.
  19. EMBLEM 3 - On the opposite side of the area you'll see three archways. The emblem is behind the one closest to the building next to a "Public Parking" sign.
  20. Standing by the second archway, face the "Organic Engine Hydroponics" billboard and look up you'll see in the distance a tall building with windows on either side of a concrete strip. On the roof right above that strip is the sensor.
  21. Jump up to the roof where the "Organic Engine Hydroponics" billboard is. In the back left corner is a sensor.
  22. Turn right and go down the path between the buildings, looking up towards the building it leads to. The sensor will be on a balcony to the left halfway up the building.
  23. From this upper level turn to the left and look near the trees and grass in front of the building on the road leading to the way-point.

Mission 4 Akt 1 Percival's Fall

Videoguide:

Part 1: [url=https://www.youtube.com/watch?v=VSz0Z_RA3og&feature=related]Youtube - Front Mission Evolved - Percival's Fall - Toller Schuss[/url]

Maps/Karten:

percevalarea1-2.png

percevalarea3-4.png

Textguide:

  1. Immediately on starting look to the left to find a sensor.
  2. EMBLEM 1 - Turn to the left and go down the road away from the way-point to find the emblem on the right.
  3. Go to the way-point now, and when you reach it turn 45º to the left to find the sensor beside three trucks.
  4. Follow the road to the right, and when it curves to the left go straight ahead into the alley between the buildings. Turn left and you'll see the sensor on the ground next to the wall.
  5. Return to the road and follow it towards the checkpoint. Just as you pass the traffic lights flashing red, turn to the right and you'll see the sensor across the street on the corner just before it curves.
  6. Follow this road and enter the area with the cranes. As soon as you enter the gate turn right and you'll find it on the crane nearest to the wall.
  7. Going straight from the gate, go past the crane to the wall. There will be a sensor in one of the small alcoves formed by the wall to the right.
  8. Go left along this wall all the way to the other end of this area. The sensor will be on the ground near the wall of the building with the vertical yellow and black stripes.
  9. Go to the way-point, and when you come out of the pipe turn right. There will be a sensor on a shelf to the left.
  10. After the cinematic where your objective becomes "Locate Adela" turn around and go back, turning left at the intersection. Follow this around the corner to the right, and the sensor will be on the right side before you reach the ammo.
  11. Follow the original road ahead till you reach a building with an angled roof on the right. There will be a red forklift on the corner, with a sensor on top of stacked cargo containers behind it.
  12. EMBLEM 2 - Go straight ahead past this building until the road turns left and dead ends next to the emblem.
  13. Go to the way-point. On the right will be a ballistic wanzer on an upper level. Just to the left of it will be the sensor near the wall.
  14. From the position of #11 look at the crane on the left. The sensor is on the far leg of the crane at the same height as you.Go under the crane to the way-point, and the next sensor will be straight ahead of you on the curve of the road.
  15. Just before you go through the gate to the next checkpoint, face the building on the left and hover. You'll see three square structures on its roof. Two close to you, and one in the distance behind them. Float left until you can see the sensor next to the back square.
  16. Go to the way-point and turn left but don't drop down yet. Look to the ledge across from you. You'll see the sensor on the left side.
  17. Enter the pipe and the timer starts. As soon as you drop down from the pipe, you'll see a sensor straight ahead of you to the right of the path.
  18. Just after the collapsing water tower and your CO shouts "on your left", it will be at the end of the next hallway you enter, right under a collapsing triangle of wall.
  19. Shortly after that, there will be a place where you have to hover over a lowered section with a ramp. The sensor will be to the right of the path on the other side.
  20. EMBLEM 3 - There is a passage to the left of the weakened structure you have to destroy to proceed. Follow it around to the left for the emblem.
  21. Just past the weakened structure you have to destroy.
  22. While on the pipes just before the bridge, look across at the short structures across from you. It will be on the roof of the one on the right.

Mission 1 Akt 2 Fort Monus

Videoguide:

Part 1: [url=https://www.youtube.com/watch?v=ilsqsVng2pY&feature=related]YouTube - Front Mission Evolved - Fort Monus : All Sensor and Emblem Medal Locations[/url]

Maps/Karten:

fortmonusarea2.png

fortmonusarea3-4.png

Textguide:

  1. The first sensor is right on the edge of the helipad after you land.
  2. Across from the helipad is a square building with crates stacked in front of it. The sensor is in an alcove facing the helipad.
  3. From the helipad look up at the ridge above the building #2 was on. There is a sensor barely visible on the ridge.
  4. Follow the road to the left towards a blocked tunnel entrance. There is a sensor in front of some boxes just left of the road.
  5. Turn left and go along the mountain wall. Hidden among some bushes in the corner of the rock is the sensor.
  6. EMBLEM 1 - Jump up to the roof of the building with the satellite dish.
  7. Right next to this building is another building at the foot of a radio tower. The sensor will be on a platform on this roof.
  8. On one of the supports under the bridge.
  9. Right after the bridge will be two buildings on the left. The sensor is behind the second building near some boxes.Go all the way to the left and you'll see two large tanks, with the sensor on the right one.
  10. EMBLEM 2 - Next to the tanks is a section of the large building that is lower than the rest. Use it to jump from platform to platform up to the top of the building. From there, look down on the other side of the building and drop onto the emblem.
  11. Drop down from here to find a small square section with a tent and a covered truck with a sensor in the middle.
  12. Straight across from you on the right will be a structure with a curved roof. On the left side will be the sensor on top of some transformers.
  13. Just before you reach the gates, there will be a sensor on the left side of the road hidden among some bushes.
  14. After entering the outer gates and the cinematic plays, go halfway to the inner gates and look left. You'll see a sensor on a rocky patch of ground next to an ammo pick-up.
  15. Looking in the same direction you'll see two cylindrical tanks with posts around them, one behind the other. Go around the left side of the closer tank and you'll see the sensor near the tank at the back.
  16. Go between the tanks and you'll find another sensor where the wall meets the mountain.
  17. Before entering the inner gates, follow the dirt road around the wall to the right. Almost all the way at the end there'll be a sensor against the wall on the left.
  18. Once inside the inner gate go left along the wall. When you reach the two cylindrical tanks, turn right and go straight ahead into the alley behind the building. There will be a sensor in a raised alcove straight ahead.
  19. From #17 turn right and follow the alley to its end then turn turn 45º to the left and look up. You'll see the sensor on a raised balcony of the building with flashing blue lights.
  20. EMBLEM 3 - Go straight ahead to the perimeter wall and turn left around the building. You'll find the emblem in a raised alcove on the building wall.
  21. Continue to follow the perimeter wall around to find a sensor on a circular platform near a ballistic wanzer.
  22. On the perimeter wall above and to the left of the circular platform.

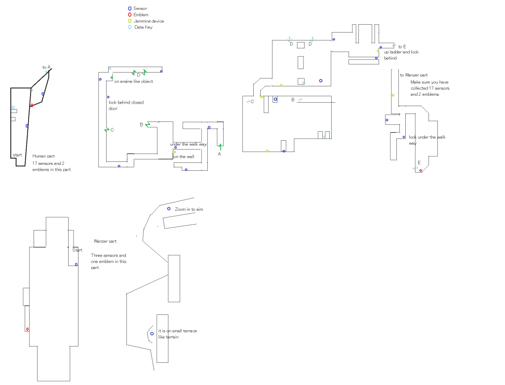
Mission 2 Akt 2 Kriegsheld

Videoguide:

Part: 1 [url=https://www.youtube.com/watch?v=44eI-N0m-Ew&feature=related]Youtube - Front Mission Evolved - Kriegsheld - Toller Schuss 1/2[/url]

Part: 2 [url=https://www.youtube.com/watch?v=l_mYjyJubqs&feature=related]Youtube - Front Mission Evolved - Kriegsheld - Toller Schuss 2/2[/url]

Maps/Karten:

warheroarea1.png

warheroarea2.png

warheroarea3.png

Textguide:

  1. In the first large room, in the pit beneath the hydraulic lift.
  2. EMBLEM 1 - On some crates between the crane and the hydraulic lift.
  3. SCRAMBLER 1 - Go up the stairs and follow the catwalk around. You'll see the scrambler through the first broken window you pass on the left.
  4. Continue to follow the catwalk around, and the sensor will be in a doorway to the left.
  5. KEY 1 - Follow the catwalk all the way around until you reach the consoles at the end. The key will be on the raised section of the left wall.
  6. Open the door with the panel and enter the next room. Go down the walkway and look right at the center intersection to see the sensor on the floor next to a yellow cart.
  7. In the tunnel where you get the grenade tutorial, the sensor is next to the left wall before you enter the control room.
  8. Enter the control room, go around the map table and down the ramp on the other side, then turn left. There will be a sensor on the floor between two consoles.
  9. SCRAMBLER 2 - Stand where #5 was and look back towards the center of the area. Just to the right of the ramp is a console with the scrambler on the right side of it just beneath the blue radar screen.
  10. SCRAMBLER 3 - From the entrance go to the right down the ramp. Just to the right of the ramps will be eight server towers with the scrambler on the front of one of them.
  11. EMBLEM 2 - Continue up the opposite ramp, moving all the way to its right side. The emblem is on the floor next to the ramp, but you'll be close enough to pick it up as you go by.
  12. KEY 2 - At the top of the ramp go to the right into a small room. They key will be on one of the crates on the left side of the room.
  13. Go up the stairs towards the exit, and there will be a sensor at the top of the stairs on the left hand side.
  14. In the next open area come down the ramp and there will be a sensor just to the right of the opposite ramp in a stone planter.
  15. SCRAMBLER 4 - Go up the opposite ramp and at the top enter the door to the right. There will be a scrambler on the middle of the three consoles on the right.
  16. Opposite the consoles, a railing divides the room from a lower level. Look over the railing to see a sensor on the ground near a large door below you.
  17. Go back down the ramp and turn right towards the fountain. Go around the fountain to the right, taking the right path. Just past the stone planter on the left, you'll see a sensor on the grass.
  18. KEY 3 - Right across from the sensor is an orange hexagonal crate with the key on top of it.
  19. Just past the last sensor are two ramps leading up to the other side of the room. Go up the right one first. At the top of the ramp is a door to the left. Just inside the door will be a sensor on the ground to the right.
  20. SCRAMBLER 5 - Turn to the left from #8 and you'll see a scrambler on the first console on the left.
  21. Go back down the ramp, turn right at the bottom, and look in the planter to the right to find a sensor.
  22. EMBLEM 3 - Turn around and go up the other ramp. At the top of the ramp go left and follow the walkway to the end to find the emblem on a crate.
  23. Go to the way-point and into the next room. While moving across the walkways, look for a sensor below and to the right of the walkway attached to the wall.
  24. KEY 4 - Before leaving this room, there is a key on a crate to the left of the door.
  25. When you reach the dark room with the two overhead walkways, from the entrance go around the wall to the right. On the right wall will be a doorway blocked with stacked containers. Move up next to them and you'll be able to shoot a sensor that is behind them on the ground.
  26. Turn around and go in the direction of the raised walkways, to see a sensor on top of some crates near the far one.
  27. SCRAMBLER 6 - Go up the ladder at the way-point, and you'll see a sensor through the doorway on one of the server towers.
  28. Go through the doorway to the second control room and you'll see a sensor on the ground next to some server towers on the right.
  29. Go through into the wanzer bay and down the ramp and go straight ahead to the far wanzer. Standing at its feet look to the left to see the sensor in a dark alcove.
  30. Continue to the far side of the bay and turn right. Go into the small area that's bounded by the railing and you'll find the sensor on the ground between the concrete pillar and the stacked crates.
  31. KEY 5 - Just to the right of #16, is the key on a crate near an orange cart.
  32. SCRAMBLER 7 - Go up the ramp and enter the room that your CO opened for you. Entering the small control room, you'll see the last scrambler on the far right console.
  33. Go through onto the right walkway. Near the end, look down and to the right to see a sensor on top of the stacked crates below.
  34. Enter the second wanzer bay and follow the walkway. Near the left wall across from the first ramp you'll see a sensor on the ground.
  35. Stay on the upper level and follow the walkway around to the second ramp. Go down the ramp, and turn left and follow it around till it ends with a sensor near some stacked crates in the corner.

Mission 3 Akt 2 Ruf des Chariot

Videoguide:

Part: 1 [url=https://www.youtube.com/watch?v=T3FuLi6hDoU&feature=related]Youtube - Front Mission Evolved - Ruf des Chariot - Toller Schuss[/url]

Maps/Karten:

callofthe%20hariotarea1-2.png

callofthechariotarea3.png

callofthechariotarea4.png

Textguide:

  1. Go straight ahead and turn right at the corner to find the first sensor in the corner of the wall.
  2. As the road curves to the right, just past the "Electrical Plant and Dam Facility" sign on the left side of the road will be a sensor on the hillside.
  3. The path will split with a rough path to the left while the road goes right. On the left side will be a cliff with a wanzer on it. On the left edge of this cliff is a sensor.
  4. Go down the rough path to the left. Just as you pass a large boulder on the left you'll see a sensor on the ground to the right across from it.
  5. EMBLEM 1 - Further down the path you'll see an emblem on the ground between two boulders on the left.
  6. Backtrack and take the right fork. There will be thick foliage on the left and right, which will eventually open out to a clear area on the right. The sensor will be on the right side of this clearing near the edge of the gorge.
  7. Continue down the road, and there will be another sensor on the left in the clearing just before the road curves to the right.
  8. Continue to the way-point where the enemy reinforcements arrive. Go down the ramp and find a sensor at the base of the left tower in the water.
  9. Further back, you'll also find one at the foot of the large stone column.
  10. Go through the gate into the next area. On the left side of the road will be a repair pick-up and just past that on the ground behind it is a sensor.
  11. At the bottom of the slope, you'll see the sensor in the shadows of the foliage on the left.
  12. Turn right at the destroyed bridge and go down the ramp. You'll see a sensor on the roof of the furthermost building.
  13. Follow the road around this building and move to the edge of the railing overlooking the river. Look straight across at the blue-green transformers on the other side of the river to see a sensor atop the third one from the right.
  14. EMBLEM 2 - Jump down onto the lower level of the dam below you to find the emblem about halfway along.
  15. Drop to the river below and follow it away from the dam. There will be a sensor near the end of the wall on the left.
  16. Follow the river till the snipers appear. There will be a boulder in the middle of the river followed by a boulder on the right side of the river. There will be a sensor to the right of this second boulder in a clearing.
  17. EMBLEM 3 - Right behind this second boulder.
  18. In a clearing just to the left of the tunnel entrance.
  19. Immediately after exiting the tunnel, turn left to see the sensor in the corner.
  20. In the shadow of the bridge on the right side of the road.
  21. Passing under the bridge, take the left road to find the sensor above the blocked tunnel entrance.
  22. Go up the right road to find a sensor on the left side of the curve.
  23. The last sensor is hidden in the foliage on the left side of the road just before you hit the way-point. Look just to the left of the gate at the end of the bridge in the trees. You'll barely be able to make out the red and yellow flashing light.

Mission 1 Akt 3 Providence

Videoguide:

Part 1: [url=https://www.youtube.com/watch?v=4QNBJ4wc8MY&feature=mfu_in_order&list=UL]Youtube - Front Mission Evolved - Providence - Toller Schuss 1/2[/url]

Part 2: [url=https://www.youtube.com/watch?v=sqeL-vgm5Rs&feature=mfu_in_order&list=UL]Youtube - Front Mission Evolved - Providence - Toller Schuss 2/2[/url]

Maps/Karten:

providence.png

Textguide:

  1. On the right side of the deck before you reach the ladder, next to an air vent.
  2. KEY 1 - Between the last container labelled "flammable" and a hose reel on the left side of the deck.
  3. EMBLEM 1 - After climbing down the ladder the emblem will be in the corner near a hose reel.
  4. Before entering the ship, you'll see this sensor on the right in plain sight.
  5. After entering the ship and going around the corner to the left, you'll see double doors standing open ahead of you. The sensor is hidden in the shadows behind the left door.
  6. Entering the next area, take the left walkway and follow it around to see a sensor in the corner on the floor.
  7. SCRAMBLER 1 - Take the middle walkway and you'll see a scrambler on the wall before entering the hold area.
  8. Just before entering the hold, look down over the right edge of the walkway to see a sensor below you next to the wall.
  9. Enter the hold and stay on the walkway, following it around to the left to see a sensor on the ground.
  10. Continue down the walkway until you go through a door into a darker area. On the right will be a barred off stairwell lit red. You'll be able to shoot the sensor behind the bars.
  11. Go through the next door to see this sensor in the corner next to a closed door.
  12. SCRAMBLER 2 - Look to the right and over the railing to see a device labelled as a "Recharge Station" with a scrambler on it. Because of the angle you'll either have to use a grenade or move around the corner to where the railing isn't solid to hit it.
  13. KEY 2 - Go through the open doorway to the left to find the key in the corner.
  14. Go all the way to the end of this upper area. Immediately to your right will be a number of stacked crates on a raised platform with the sensor tucked between them.
  15. KEY 3 - Rather than climb down here, backtrack all the way to the first room of the hold and go down the first ramp. At the bottom turn left and when you get to the crates at the far wall turn left again. You'll find a key between these stacks of crates by the wall.
  16. Turn around and go back, and when the room widens on the left, find a sensor wedged between the U shaped stack of boxes and the wall. You'll only be able to see the flashing light in the shadows.
  17. SCRAMBLER 3 - Just to the right of this will be a sensor on the wall.
  18. On the opposite wall, you'll see a sensor on top of a stack of three crates.
  19. SCRAMBLER 4 - Above the door to the next area you'll see a scrambler on the wall.
  20. SCRAMBLER 5 - Continue on into the lower level of the next room. The scrambler will be on the wall to your right shortly after you enter the room.
  21. KEY 4 - Don't know exactly where I picked this up, pretty sure it was from one of the crates on the right side of the room as I passed.
  22. Near a pile of crates on the far side of the room.
  23. Go out the door into the next hallway and immediately turn to the left and look behind the door to find a sensor.
  24. SCRAMBLER 6 - Straight across from you to the right of the "NOT A DRILL" LED sign.
  25. Look over the edge to the right to see the sensor under the catwalk ahead of you.
  26. Climb up the ladder then turn around to find the sensor behind you.
  27. EMBLEM 2 - After reaching the exterior of the ship again, look to the right of the door to find the emblem in the corner.
  28. Re-enter the ship and turn left, passing a small room on the right for now. You'll see a sensor under the walkway.
  29. KEY 5 - Go around the walkway to find the key near the money case at the end.
  30. Return to the small room you'd passed to find a sensor in plain sight.
  31. SCRAMBLER 7 - Enter the hallway that leads to the way-point. The scrambler will be on the left side of the hall before you reach the light at the end.
  32. Back in your wanzer, go straight ahead to the end of this lower area, and find a sensor to the left in the corner.
  33. The last two sensors are tough to find because they're on the enemy fortress and you'll have to snipe them. Search the left side of the ice below the fortress for this sensor.
  34. For the last one, find it on the ice below the fortress where a ballistic wanzer comes out.
  35. EMBLEM 3 - Diagonally opposite from where you start on the deck, there is another lowered area with a repair crate. On the far side of this small area is the last emblem.

Mission 2 Akt 3 Versprechen

Kein Videoguide derzeit verfügbar.

Reserviert

Maps/Karten:

promise.png

Textguide:

***THE FIRST SIX SENSORS MUST BE SHOT WHILE IN THE DROPSHIP***

  1. Left side of the first inhabited island you fly over on the ground.
  2. As you pass the right side of the island, the sensor will be on the ground between two long shipping containers.
  3. Right side of the long building in the rear as you're about to leave the first island.
  4. There is a small bridge to the second island. The sensor will be just to the right of the bridge on the edge of the cliff.
  5. On top of the tower near the helipad.
  6. On the trailing edge of the second island near the foot of the satellite dish.
  7. After landing, turn left to find a sensor on top of a green and white shack on stilts.
  8. EMBLEM 1 - Follow the road next to the shack around the mountain behind it to find an emblem at the end of this area.
  9. Just to the right of the emblem is a sensor on a platform near a truck and some money.
  10. Return to the crash site and look at the mountains on the opposite side of the site. The sensor is on the mountains near the poles.
  11. Going towards the way-point, there will be a sensor on the shack just after the drop in the canyon.
  12. Just before going through the newly busted hole in the wall to the next area, you'll see the sensor on the left hand side.
  13. Right at the end of the canyon before passing under the concrete structure, look to the left to find the sensor on a ledge.
  14. Go under the concrete structure and look back at the tall building's roof. There is a sensor at the rear right hand corner of the roof.
  15. EMBLEM 2 - Turn to the left from where you are and look to the left side of the canyon you just exited to see the emblem.
  16. Continue along the wall away from the canyon you just exited to find a sensor out in the open.
  17. Enter the tunnel that leads to the next way-point. The sensor will be on the left side of the tunnel near one of the supports.
  18. After leaving the tunnel, go to the edge of the cliff and look left to find a sensor on a cliff above you.
  19. Follow the path to the way-point and you'll pass it on the left side of the canyon.
  20. Immediately after exiting canyon, turn left to find the sensor on the cliffs in the distance.
  21. Travel along the left wall of the area to find another sensor on the cliffs near the fortress walls across the lake.
  22. EMBLEM 3 - On top of the watchtower on the left side of the fort.
  23. On the wall of the fortress itself.

Mission 3 Akt 3 Fafnir

Kein Videoguide derzeit verfügbar.

Reserviert

Maps/Karten:

fafnir.png

Textguide:

  1. Straight ahead of the starting position is a large door. Just to the left of the door is the sensor behind a fence. Hover or jump to shoot over the fence.
  2. On the left edge of the starting platform outside the fence. Go into the dead end to the left and look back to see it.
  3. When you enter the tunnel, look to the left. There will be a place in the left wall where the cavern slopes down to the floor creating a ramp. Go up the ramp and look to the left, and the sensor will be right there.
  4. Right after #3 will be a large container in the middle of the tunnel. Immediately after this container, the sensor will be behind the pillar on the right of the tunnel.
  5. Just to the left of the tunnel exit on the ground.
  6. Before the tunnel exit, there will be a pipe to the right that you can enter. You'll immediately see the sensor on the left side of the pipe.
  7. While still at the entrance to the pipe, turn around and look up and to the left. You'll see the sensor on a dark platform against the wall.
  8. EMBLEM 1 - Jump onto the curving platform directly ahead of you, just to the right of the platform #7 was on, and follow it all the way back to the tunnel entrance where you'll find the emblem.
  9. Enter the pipe where you shot #6 and follow it to a platform overlooking the tunnel exit. Go to the edge and look to your right. You'll see a building with two towers with conical tops at your 2 o'clock. Near the top of the towers will be a platform connecting the building to the wall behind it. The sensor will be on this platform next to the wall.
  10. On the ground directly below #8.
  11. Go between the buildings to the fenced off cliff, and follow the fence to the left. Around the corner of the building, you'll see an ammo box on the ground. Look directly above this, and you'll see the sensor on a balcony of the building.
  12. Follow the fence to the right, and it will end in a set of steps leading into a tunnel. Just to the right of the stairs next to the building is the sensor.
  13. EMBLEM 2 - Directly above #11, on the left side of the building on a ledge just to the right of the tunnel.
  14. Up and to the left of the entrance from #11. You'll see it on top of the half arch sticking out of the wall.
  15. Above the tunnel exit. Essentially the same position as #12 but on the other side of the tunnel.
  16. EMBLEM 3 - As you leave the tunnel, look to the left to see two large blue containers stacked off center, with the emblem on top.
  17. Drop to the lower level and follow the left edge of the platform around. When you reach the first post of the barrier fence turn around and look back between the platform you just came from and the side of the mountain. Look down and you'll see the sensor on a ledge just below you. You may have to hover to be able to hit this.
  18. Just to the left of the mirrored slope, on the edge of the circular area at its bottom.
  19. At the top of the mirrored slope on the left side is a rounded vent of some kind. The sensor is just to the left of the unit on the edge of the platform.
  20. At the top of the mirrored slope on the right, look across the gap to the edge of the platform you just came from. The sensor will be on a ledge of the building directly across from you.
  21. Cross the bridge to where the Ballistic Wanzers were, and you'll find the sensor just to the left of the elevator.
  22. Once up the elevator, look back at the building above #17. On the right edge of the building will be a triangular section on the corner. At the top of this triangluar section, you'll find the sensor in the shadow it casts on the roof.
  23. Just before entering the boss battle, look to the right to the solar panels on top of the building next to you. The sensor is behind the lead panel.

Mission 1 Akt 4 Chor der Zerstörung

Kein Videoguide derzeit verfügbar.

Reserviert

Maps/Karten:

chorusofdestruction1.png

Textguide:

  1. Consider the way-point to be "North", immediately upon starting, turn 180 degrees to face East, where you'll see the sensor on a balcony with three columns directly across from you.
  2. Look down and to the right, over the highway signs towards the corner of the reddish building next to you. In the distance, you'll see the road next to this building and just visible will be the sensor.
  3. Turn to face the south, and find where the reddish building meets the white building next to it. Look down over the edge of the raised freeway you're on and you'll find the sensor wedged into the nook between the buildings on the ground.
  4. Look straight up from #3 to see the tall white building behind the reddish building. You'll see the sensor on a ledge about halfway up.
  5. Still at the starting position turn to the North to see a large black glass building that has a base with white trim. On top of one of the white trimmed ledges will be the sensor.
  6. Turn left slightly to look at the building across the street from the glass building next to the ramp. The sensor will be visible at the back left corner of the roof.
  7. Jump down from the west edge of the raised section of highway, and you'll see two curved pieces of what used to be an on-ramp on either side of the street. On the right side of the right section, you'll see the sensor next to some rubble.
  8. Turn south and you'll see a short dead end street just to your left. The sensor will be tucked between the buildings in the dark alley on the left.
  9. Following the road, you'll see a ramp to the right leading up. The sensor is just to the right of the ramp, and slightly under it.
  10. Turn around and look in the other direction from the ramp, and you'll see a sensor on the left side of the road next to the building.
  11. Across the street from #8, you'll find another sensor on the west side of the street in the shadows behind a pillar.
  12. Turn towards the south from #9 and look up. You'll see a jagged broken building just to the south of the building you're facing. The sensor will be on top of the jagged edge.
  13. Go back towards the ramp, but turn to the west into the short dead end. Pressed against the rubble pile facing west, look up and to the left. You'll barely see the top of the sensor jutting out over the ledge of the building to the south of you, right on the corner.
  14. Go back to the ramp and while going up look to the right and see another sensor on the edge of the white trimmed base of the glass building.
  15. At the top of the ramp, look ahead and the sensor will be in the middle of the bombed road directly ahead of you.
  16. Look up and to the left, and see a sensor on the far corner of the building roof to your left.
  17. Look to the right and down between the rubble and a building, and you'll see another sensor on the ground.
  18. Jump down and go left around the corner of the building #16 was on. The sensor will be in the shadowy area between the buildings.
  19. Jump up on the partially destroyed buildings on the east side of the street. Go up two more platforms and turn around to see a sensor on a floor in the middle of a taller broken open building to the south.
  20. While moving over the destroyed buildings you'll see the sensor through the windows of the building to the south just before reaching the way-point. This is a tricky one to hit, as it doesn't look like you can shoot through the windows. Use explosives like a grenade launcher if you have trouble with it.

Mission 2 Akt 4 Vater und Sohn

Kein Videoguide derzeit verfügbar.

Reserviert

Maps/Karten:

fatherandson.png

Textguide:

  1. EMBLEM 1 - Turn around right at the starting point and go back towards the pile of rubble. Go around the central wall to the left and back into the tunnel. You'll see the first emblem on a ramp on the right side of the tunnel.
  2. Go down the slope to the bottom where a subway is across the tracks just past a wall. Just to the right of the opening in the wall is the sensor.
  3. Just past the doorway, in the right hand tunnel near the right wall where the tunnel starts to turn.
  4. In the left tunnel just past #2, against the left wall.
  5. Enter the subway platform area, and you'll see the sensor halfway down the left wall in this room.
  6. On the opposite side of the room in the same position halfway down the right wall.
  7. On the far side of the room, at the base of the escalators.
  8. In the next passage, on the left side of the tunnel look up at the group of six lights. The sensor is behind them.
  9. When the tunnel merges with another tunnel, turn to the left and go to the dead end on the far right side near the rubble.
  10. Going to the right into the next section, you'll see an area of the tunnel that's collapsed. There'll be a central gully with raised tracks on both sides. On the right side, you'll see the sensor near the end of the area.
  11. Go through the large door into another platform area. Running down the center of the platform is a series of four metal supports. There is a sensor on top of the metal crossbeam between the first and second support. You'll just be able to see the top of it over the edge of the beam near the second support.
  12. Blast through the leftmost of the destructible walls and enter the next area. Go across the room along the left wall and enter the dead end tunnel to the left. There will be a sensor on the ground on the right hand side near the rubble.
  13. Turn around and look back above the wall you just came through. You'll see the sensor on top of some ducting in the shadows.
  14. SCRAMBLER 1 - After exiting the Wanzer, you'll enter a room with two balconies overlooking a Wanzer statue. Enter this room and go right. The scrambler will be behind the first pillar on the right.
  15. KEY 1 - Behind the statue will be a large counter area, with the key on a small cabinet to its left.
  16. SCRAMBLER 2 - Look up and to the left, at the balcony almost directly above you. The scrambler will be on the edge of the balcony near the wall.
  17. SCRAMBLER 3 - Turn around and look up at the Wanzer statue. The jammer will be in the center of its backpack.
  18. Take the right hallway leading away from the Wanzer statue. There will be a sensor just around the corner on the left side of the hall.
  19. EMBLEM 2 - Just past sensor #13 on the right side of the hallway.
  20. SCRAMBLER 4 - In the following room, there is a kneeling wanzer statue with the scrambler under its left leg.
  21. KEY 2 - At the end of the left hallway, on the left hand side just before the room with the kneeling wanzer.
  22. Go up the elevator, and as you come out it will be on the right side near the wall.
  23. Shoot out the glass across from the elevator and look in the distance to the right. It will be in the distance on the black glass building just past the corner of the brownish building on the right.
  24. Turn left from the elevator, and look on the left wall above the couches.
  25. SCRAMBLER 5 - Across from #16, on the corner of the side passage will be a scrambler on the side facing you.
  26. KEY 3 - At the side passage go right, the key will be on the second couch in the middle of the corridor.
  27. Look out the window on the right side of the passage, and see a sensor outside stuck to the wall below the window.
  28. On the balcony at the end of the passage, look to the right and down. At the bottom of the staircase will be a sensor.
  29. SCRAMBLER 6 - Return to the main hall and go around the right side of the support at the corner to find the scrambler on it's back side.
  30. EMBLEM 3 - On the shelf outside the room where your father is.
  31. KEY 4 - On the table where your father is.
  32. SCRAMBLER 7 - After rescuing your father and downing some choppers, a door to the outside will open up. Standing at the doorway, the last scrambler will be on the wall to the left.
  33. *** DON'T DESTROY THE WANZER UNTIL YOU GET THE LAST COLLECTIBLES ***
  34. KEY 5 - Go down the stairs and turn left. Go along the wall onto the grassy area and you'll get the last key.
  35. At the bottom of the stairs go right and back towards the building, into a covered hallway. The sensor will be behind a pillar next to a medikit.
  36. Behind the closest of the three semicircular planters around the central fountain.

Mission 3 Akt 4 Verteidigung von Constantine

Kein Videoguide derzeit verfügbar.

Reserviert

Keine Maps/Karten derzeit verfügbar.

Reserviert

Textguide:

  1. Immediately off the edge of the helipad you start on.
  2. Turn left from the bridge entrance and go down the road to find the sensor at the dead end on the ground.
  3. Go back towards the bridge and turn left then left again around the wall to find a second sensor right there.
  4. Return to the road and keep moving away from the bridge/starting area. Right at the end on the right hand side in a small parking lot.
  5. EMBLEM 1 - Turn right down the side street here, and follow it as it curves back towards the bridge entrance. Straight ahead of you on the right, the emblem will be on top of the building.
  6. Right where this road dead ends will be a building on the right. Go around the front of this building and you'll see a sensor on its ledge.
  7. Move onto the bridge and watch to the right for a small shack by the water with a sensor on top.
  8. Further up on the right side of the bridge, there will be a collapsed section with the sensor on a concrete support in the middle of the water.
  9. Further still on the left will be another collapsed section of bridge, with the sensor on the road to the left just past it.
  10. Just before entering the tunnel, move to the right side of the bridge and look down at the bridge support off the edge.
  11. At the fork in the tunnel, go right to the door and turn around. On the ground to the right side of the tunnel will be the sensor directly under a sign that says "Riker's Island Industrial Yard".
  12. Go up the left path now and find the sensor in the middle of the road near the door.
  13. Through the door, there will be three circular walkways along the right edge of the area with a sensor on the third one.
  14. Across this large area on the opposite wall, there is another sensor on a balcony that you can snipe.
  15. EMBLEM 2 - In the large area below this road, the emblem will be on top of a tower near the center.
  16. Follow the wall behind the tower all the way left to the far corner to find the sensor on the ground.
  17. Go back to the base of the first circular walkway on the ground. Look to the left and you'll see the sensor behind the low building at its base.
  18. Get on top of the building closest to the exit tunnel and aim towards it. Now jump and hover to hit the sensor just inside the upper exit tunnel door.
  19. EMBLEM 3 - Go through the exit tunnel and up the elevator. The emblem is on the upper level that surrounds the elevator.
  20. After raising the elevator, drop down in the gap between the platform and the surrounding walkway to find the emblem in the pit under the elevator.
  21. *** DO NOT DESTROY ALL ENEMIES UNTIL ALL COLLECTIBLES HAVE BEEN ACQUIRED ***
  22. Enter the next area after the elevator, and jump on the first circular platform to the right. Carefully go around to the other side without dropping, and shoot the sensor on a nearby smokestack platform.
  23. From the same position, look out across the area to the far wall. Much like #13, this sensor is directly across the area from you, but the catch is that the sensor is attached to the far wall, and you can only see it end on from this position. Shift to the left or right on the road if you have trouble hitting it.
  24. Return to the road and advance to the space between the second and third circular platform. Drop down to the lower level and turn around to find the last sensor to your right.

Mission 1 Akt 5 Steps of Trinity

Kein Videoguide derzeit verfügbar.

Reserviert

Keine Maps/Karten derzeit verfügbar.

Reserviert

Textguide:

  1. Right after you start, there will be a sensor on the edge of the cliff near the battle.
  2. On top of the tunnel entrance that you pass.
  3. Shortly after, you'll pass a road connecting two tunnels. The sensor is on the far wall of the road near the right side.
  4. You'll fly towards a solar farm, with a circular road around its perimeter. Just outside the road is a series of curved tooth like towers. This sensor is beside the far right tower on the ground. There is a very narrow window when you'll be in range to hit this before the helicopter swings out of position.
  5. You'll move in close to the cliff again, and the sensor will be on the other side of the road about a third of the way along.
  6. At the end of the cliff road, you'll fly over a short rock ridge and into a box canyon. In the middle of the sandy floor near some tanks you'll see the sensor.
  7. Just past the bridge, you'll see the sensor on the valley floor in a v-shaped area on the left.
  8. Right after #7 you'll see a tall rock formation with a bunch of smaller rocks around its base to the right of the rock arch. On the sand to the left of this formation is the sensor. You have to be in precision aim to see this, and even then you'll have to spam the whole area with missiles to hope to get it.
  9. When you're hovering in front of the facility, the sensor is on the ground in the middle of the complex, just to the right of the central road near the wall.
  10. There's one on the left corner of the missile battery on the left side of the facility.
  11. When you land, just to the right of the central road you'll see a sensor next to the building ahead of you.
  12. Turn around and go to the corner of the cliff for a sensor.
  13. Return to the start position. On the left side of the base will be an open warehouse with a sensor inside.
  14. When you reach the road flanked by the curved towers, go to the right. When you reach the end, look to your right and you'll see the sensor on the edge of a raised platform.
  15. EMBLEM 1 - On the left side of the area, jump on three stacked crates to reach the roof of the building ahead of you. Jump from building to building until you can jump onto the top of a blocked tunnel entrance at the back left side of the area. The emblem is right on top.
  16. Straight ahead before you go up the road/ramp, look under it to find a sensor.
  17. After passing through the tunnel door, you'll see a sensor in the distance against the next door.
  18. Look to the right where there are some stone structures with the sensor on a stone building in the middle of the area.
  19. EMBLEM 2 - Jump over the edge and turn around. The second emblem will be under the road.
  20. Follow the rock wall around to the right and you'll see the sensor on the ground.
  21. In the area with the columns on the ground.
  22. EMBLEM 3 - There will be a low rock near #18 that you can jump on, then to another rock above that. You'll see the emblem on top of the rock.
  23. In the area with columns in front of the tunnel to the next area. Facing the tunnel it will be all the way on the left side on the ground.

Mission 2 Akt 5 Turm zu Babel

Kein Videoguide derzeit verfügbar.

Reserviert

Keine Maps/Karten derzeit verfügbar.

Reserviert

Textguide:

  1. At the start of the level go to the right. Go into the area with the pillars and scaffolding and look at the slightly raised area against the wall ahead of you to find the sensor.
  2. Back to the starting position, go left this time and almost immediately to your left will be a sensor on the ground in a semi enclosed area with three pillars.
  3. EMBLEM 1 - Follow the passage around to where you'll see a factory building with two smokestacks ahead of you. Move to the front of this building and turn left to find the emblem on the ground.
  4. Jump up to the roof of the building next to the factory building and look back towards the starting point. Jump up and hover to find the sensor on the roof of the building across from you.
  5. Go to the way-point and turn left. You'll see the sensor on one of the ledges behind the pillars.
  6. Right next to #4 is a side passage lined with cargo containers, jump up to this passage and follow it around to the right. The sensor will be on the ground on the right side across from a small area with ammo and repair pick-ups.
  7. Follow the passage around and return to the main road. When you are about to pass under an orange banner turn to the right and look at the "Meat Market" building. A sensor will be above the attached garage on the left side of the building.
  8. After the circular area, go out the gate and jump up on the platform ahead. The sensor will be between the spherical tanks to your left.
  9. If you move ahead from your current position you'll see a large area with several stacks of cargo containers. You'll see a sensor on a platform against the left side. If you'd entered the area from the gate, it would be on the platform immediately to your left as you enter.
  10. EMBLEM 2 - From #8, you'll see the platform forms an L shape, the building ending just before you reach the way-point Go to the end of the building and turn left, going around the stacked containers at the end. You'll find the emblem in a small alcove between the containers and the wall. If you hit the way-point you've gone too far.
  11. *** GET EMBLEM 3 AND SENSOR 9 BEFORE ELIMINATING THE ENEMIES ***
  12. EMBLEM 3 - When you enter the next area, you'll get the objective "Eliminate enemy forces defending the entrance". Immediately go all the way to the left, and you'll see the emblem between two pillars above you.
  13. This time go all the way to the right, and you'll find the sensor in a similar position, between two pillars above you.
  14. *** GET SENSOR 10 BEFORE DEFEATING ENEMY UNITS IN THE WAREHOUSE ***
  15. From your starting position, you'll find the sensor at the back of the area on the left side.
  16. On foot, before you move turn left. The first sensor is against the left wall near the corner.
  17. KEY 1 - Between the two computer consoles closest to the ramp.
  18. SCRAMBLER 1 - On one of the two computer consoles further away from the ramp.
  19. SCRAMBLER 2 - On the wall just to the left of the ramp entrance. At about the same height as the hanging light.
  20. SCRAMBLER 3 - At the top of the ramp is a console that you hide behind for the fire-fight. On this console is the scrambler.
  21. After the first fire-fight, when you enter the room with the map table, turn around towards the ramp you entered by and look up at the ceiling. A sensor will be on the ceiling between two screens.
  22. KEY 2 - On one of the consoles in the room.

  23. When you leave the room and move towards the way-point, you'll practically trip over it at the bottom of the ramp.
  24. SCRAMBLER 4 - In the next room after the second fire-fight, stand at the top of the entrance ramp and look past the three stacked boxes with green trim. To the right of the boxes you'll see a door, and to the right of that the scrambler.
  25. SCRAMBLER 5 - In this same room, near the ramp somewhere. I destroyed it accidentally with an explosion, so I'm not certain of its exact position.
  26. In the pit under the hydraulic lift that the ballistic soldier was standing on.
  27. KEY 3 - On a stack of boxes in this room.
  28. Stand at the top of the second ramp leading out of this room and look left to the left. You'll see a sensor behind the crate on the small platform nearby.
  29. Keep turning to your left and you'll see another one on the catwalk above the entrance ramp.
  30. KEY 4 - Leaving the area of the second fire-fight, you'll enter a large open area. Go along the walkway and down the ramp, then continue straight to the edge of the platform. The key will be on a stack of boxes to the left.
  31. Standing right where you get Key 4 with your left side pressed against the green and white boxes, looking out at the desert. There will be two rock towers ahead of you, the sensor is near the base of the one on the right. You'll just barely be able to hit it with precision aim over the edge of the railing.
  32. In the same position as you were for #17, look to the right on the other side of the right rock tower. You'll see the sensor on the desert floor between some grass and the tower's shadow.
  33. SCRAMBLER 6 - In the center of the area is a large steel container. Stand next to it and look towards the door you entered. You'll see the scrambler on the side of the walkway railing.
  34. KEY 5 - Go up the other ramp, but don't enter the doorway. Instead go to the end of the walkway to find the key on the ground.
  35. *** GET THE LAST TWO SENSORS AND SCRAMBLER 7 BEFORE KILLING ALL THE ENEMIES IN THE ROOM ***
  36. Enter the doorway and just past the boxes turn right and look down. The sensor will be on the ground behind the hydraulic lift.
  37. SCRAMBLER 7 - In the pit beneath the hydraulic lift in this room.
  38. Standing across from the hydraulic lift, look back towards the walkway you entered on, and look down below it on the ground to find the sensor.

Mission 3 Akt 5 Vritra

Kein Videoguide derzeit verfügbar.

Reserviert

Keine Maps/Karten derzeit verfügbar.

Reserviert

Textguide:

  1. After defeating Cornelius, exit the elevator and follow the curve all the way to the left to find a sensor at the end.
  2. Then go all the way in the other direction past the elevator and follow the curve all the way to the right to find a sensor at the end.
  3. Standing at the elevator, there are two ramps leading down away from this area. Right on the edge of the left ramp, there is a sensor tucked just behind the edge of the ramp on the right side.
  4. Slide down the left ramp and find a sensor at the very bottom.
  5. Look towards the bottom of the right ramp, and there will be a sensor on top of the wall just behind it, near the right side. For visual reference, there are three blocks jutting out of the top of the wall, and the sensor is on the rightmost one.
  6. From the slides, move straight ahead to the edge of the platform and look down. You'll see two long poles sticking out of the side of the station, with a sensor on the end of the right one.
  7. EMBLEM 1 - You'll see a large ramp leading down between the two ramps you slid down from the starting area. Head down into this dark area to find the emblem and a bunch of money. The emblem will be right at the back in the center of the room.
  8. Move up the ramp and onto the ring of the station. You'll see a number of dome-like structures that run down the center of the ring. When you reach the first one move to the left edge of the ring and turn around. Looking at the end of the ramp you slid down, look down and slightly to the right. You'll see the sensor on a ledge below the ramp.
  9. Move just past the second dome. Right next to it is a support for a rounded solar panel above you. Move just past the support and put your back to it, moving all the way to the left edge. Facing towards the way-point, look down and you'll just see the sensor in the angle of the ring below you.
  10. EMBLEM 2 - As you reach the area with the ballistic wanzers you'll pass the next emblem out in the open on the ring.
  11. Just past the ballistic wanzers is a drop-off. Drop down and go to the right around the edge of the ring, looking back the way you came. On the side of the ring will be the sensor.
  12. Right after the cinematic where Jed shoots the bridge out, turn back to look in his direction. Now look 45º to the left to the spinning ring. The sensor will be on top of the connection between the ring and the girders.
  13. There will be a huge ambush shortly after this with two turrets, two ballistic wanzers and a lot of brawlers. When you're ready to drop down to advance, turn left and there will be a sensor in the corner next to the drop.
  14. Shortly after this, the ring will widen out with a long flat area to the right. Drop down to this area and you'll see this sensor out in the open.
  15. EMBLEM 3 - Follow the flat area all the way to the end to find the last emblem out in the open.
  16. After getting emblem 3, look at the wall in front of you. On top of this wall, all the way on the left side is the next sensor.
  17. Go along the wall to the edge, right below where #13 was. Look out over the edge towards the angled part of the station with two pairs of lit up panels and a number of dome-like blisters running down the center. On the bottom of the second one down is the sensor.
  18. Travel left along the edge, dropping down to the platform on the way to the way-point. There is a sensor at the tip of the platform that is closest to you.
  19. Standing at the position where #15 was, face out across space towards the glowing solar panels across from you. There is a series of glowing panels that angle down and to the right. Follow that angle down to the platform below it and to the right. With a rifle you should just be able to hit the sensor on the right side of this platform.
  20. Drop down to the next platform which is roughly 'C' shaped, curving around the edge of the central part of the station. Go all the way to the right and into the tip of the 'C' to find a sensor.
  21. From the position of #17, turn towards the way-point and look down along the edge of the station to find another sensor.
  22. Go all the way around the edge of the platform to the other tip of the 'C' to find another sensor in the opposite position as #17.
  23. Jump up to the upper platform, but don't go to the elevator yet. Follow the upper platform around the building to the left. Right at the end will be a narrow dark passage, with a sensor attached to the right wall above head height.

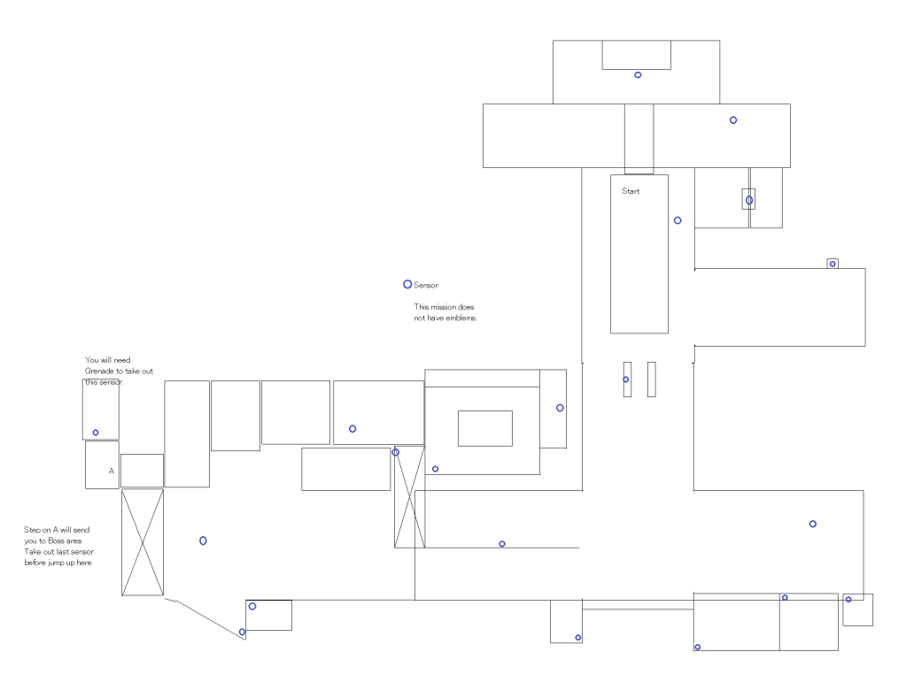
Mission 4 Akt 5 Ohne Grenzen

Keine hat sammelbaren Gegenstände.

Videos und Karten werden, sofern verfügbar, nachgereicht. Bedanken könnt ihr euch in den Comments des Videouser, für die Maps bitte bei Gamefaqs,com und für einen verständlich englisch sprachigen Textguide bei den Kollegen von ps3trophies.org.

24.PNG Sieht sehr gut aus

Finde alle 42 versteckte Embleme.

[Offline-Trophäe]

Das gleiche Spiel wie mit den Sensoren, nur dass man diese aufsammeln muss und sich anschliessend als Sticker auf den Wanzer kleben kann. Entsprechende Guides mit den Fundorten findet ihr oben bei der Trophy Toller Schuss.

25.PNG Mehrspieler-Held

Erreiche Rang 70 im Mehrspieler-Modus.

[Online-Trophäe]

Die mitunter langwierigste Trophäe des Spiels. Rang 70 erfordert nicht weniger als stolze 179.730 Erfahrungspunkte. Die Modi „Vorherrschaft“ oder „Überlegenheit“ sind zwar am besten geeignet um Punkte zu bekommen, doch vor allem am Anfang ist dies sehr frustierend da man nicht mal Ansatzweise brauchbare Teile und Fähigkeiten hat, um sich zur Wehr zu setzen und man quasi Kanonenfutter für hochrangige Spieler darstellt. Desweiteren hat Front Mission eine sehr komische Vorstellung von Balancing und schickt manchmal einen Level 1 Spieler zusammen mit nem Level 10 Spieler gegen 3 Spieler von Level 50. Konzentriert euch daher auf Multiplayeraufträge (zum Beispiel in einem Match 4 Geschütztürme vernichten) und bleibt anfangs bei vordefinierten Wanzerbuilds, mit diesen könnt ihr noch am meisten was ausrichten.

Boosten ist so jedenfalls nicht möglich und auch fragwürdig, ob dies Sinn machen würde. Das Hauptproblem liegt daran, dass nicht nur alle Matches zufallsbasiert sind, sondern dass man z.B. nicht in laufende Matches einsteigen kann und deswegen oft sehr lange in einer leeren Lobby warten muss.

Deswegen auch die Empfehlung, zu dem Modus Vorherrschaft obgleich Deathmatches häufiger gespielt werden. Wenn das Balancing wieder sehr mies ist oder die Mitstreiter quitten, kann man in Vorherrschaft wenigstens noch ein bischen was machen und das Match ist auch entsprechend schnell vorbei, in Deathmatches hingegen seid ihr aber für die Dauer des Matches 15 Minuten lang aufgeschmissen oder lasst euch 50 mal abmurksen, das liegt dann an euch.

26.PNG Die Kraft der Maschine

Gewinne das Spiel.

[Offline-Trophäe]

Erhaltet ihr einfach nach Abschluss des Spiels (Schwierigkeitsgrad = egal) und sollte zusammen mit der Trophy Ohne Grenzen kommen.

27.PNG Die Kraft des Menschen

Gewinne das Spiel im Schwierigkeitsgrad „Schwer“.

[Offline-Trophäe]

Erhaltet ihr, wenn ihr nach das Spiels auf dem Schwierigkeitsgrad Schwer abgeschlossen habt oder nachdem ihr alle Missionen, inklusive dem Tutorial auf schwer abgeschlossen habt. Es ist möglich die Trophy Die Kraft der Maschine und Die Kraft des Menschen zusammen zu bekommen, wenn man von Anfang an auf schwer spielt, es ist aber nicht empfehlenswert (siehe allgemeine Tipps). Für alle, die diese Trophy bei einem zweiten Durchgang machen, sei gesagt, den Schwierigkeitsgrad kann man bei den Spieloptionen verstellen im Hauptmenü, die Missionen müsst ihr danach einzeln von der Aktauswahl anwählen.

platin_header.png

28.PNG Wanzerkommandant

Sammle alle anderen Front Mission Evolved-Trophäen.

[Platin-Trophäe]

Erhält man automatisch nach Erhalt aller Trophäen (ohne DLCs).

Herzlichen Glückwunsch, du kannst nun die Schwierigkeit und den Zeitaufwand bewerten.

- Werbung nur für Gäste -

Gast
Dieses Thema wurde für weitere Antworten geschlossen.
×
×
  • Neu erstellen...